HOME
新着情報一覧
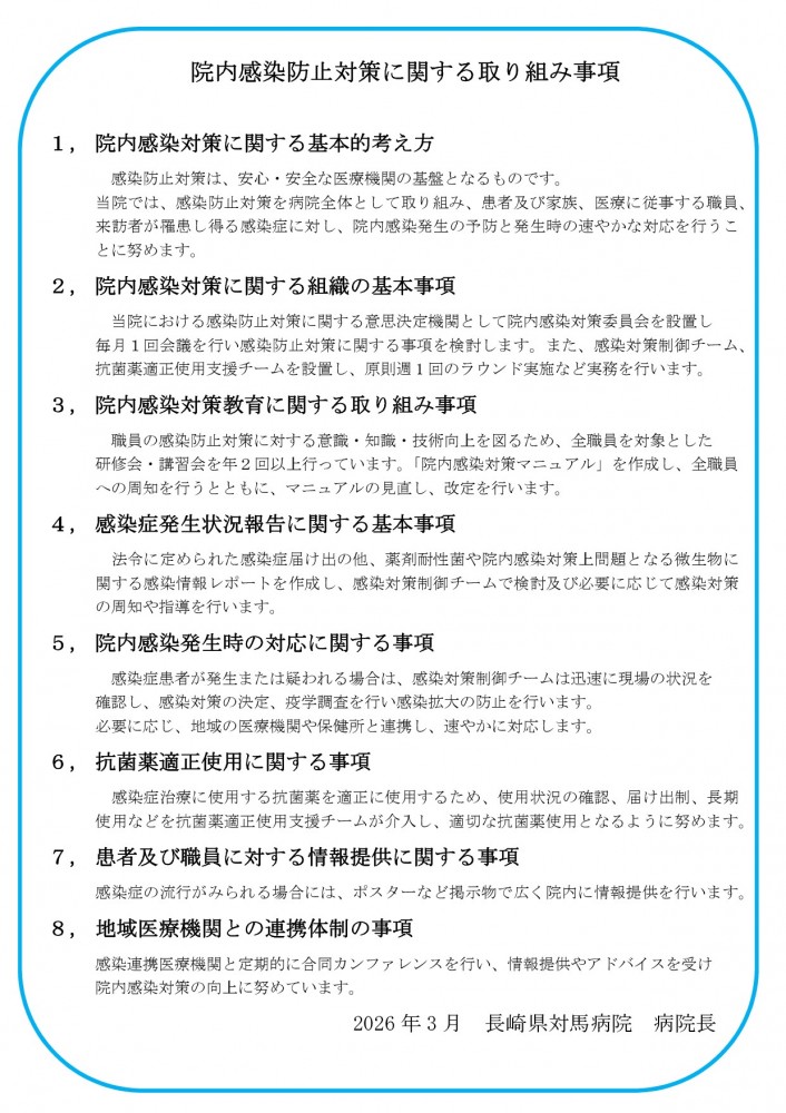
院内感染対策に関する取り組み事項について
2026.03.06
院内感染対策に関する取り組み事項について
前のページへ戻る
新着情報
全て
受診される方へ
医療関係者の方へ
求人
その他
長崎県対馬病院
〒817-0322
長崎県対馬市美津島町雞知乙1168番7
受付時間
初診
8:30~11:00
再診
8:00~
※但し、急患は24時間
受付時間外の受診方法について
休診日
土曜・日曜・祝日・
年末年始(12/29~1/3)